Criterios de normalidad y anormalidad en psiquiatría

La psiquiatría es una rama de la medicina que se encarga del estudio, diagnóstico y tratamiento de los trastornos mentales. En este sentido, es fundamental establecer criterios de normalidad y anormalidad para poder identificar y comprender las alteraciones psíquicas que afectan a las personas.
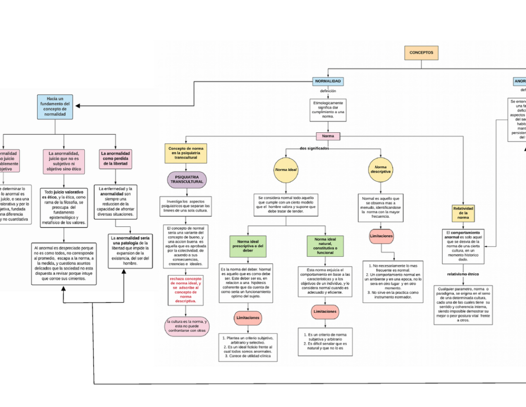
La normalidad se refiere a aquellos comportamientos, pensamientos y emociones que se consideran adecuados y esperables dentro de una sociedad y cultura determinada. Por otro lado, la anormalidad se refiere a aquellos comportamientos, pensamientos y emociones que se desvían de lo considerado normal, afectando el funcionamiento y bienestar de la persona.
Los criterios de normalidad y anormalidad en psiquiatría son establecidos a través de una evaluación multidimensional, que incluye aspectos biológicos, psicológicos y sociales. Se toma en cuenta la frecuencia, intensidad y duración de los síntomas, así como el grado de interferencia que estos generan en la vida cotidiana del individuo.
Es importante tener en cuenta que los criterios de normalidad y anormalidad en psiquiatría pueden variar según el contexto cultural y social en el que se encuentre la persona. Lo que puede considerarse anormal en una sociedad, puede ser considerado normal en otra.
Descubre la importancia de comprender los criterios de normalidad y anormalidad en nuestra sociedad
En el campo de la psiquiatría, es fundamental comprender y analizar los criterios de normalidad y anormalidad para poder diagnosticar y tratar adecuadamente los trastornos mentales. Estos criterios son herramientas que nos permiten distinguir entre comportamientos y pensamientos considerados "normales" y aquellos que se consideran "anormales" o patológicos.
Es importante destacar que la normalidad y la anormalidad son conceptos relativos y dependen en gran medida de factores culturales, sociales y temporales. Lo que se considera normal en una sociedad puede ser considerado anormal en otra. Por lo tanto, es necesario tener en cuenta estos aspectos al evaluar la salud mental de una persona.
Los criterios de normalidad y anormalidad en psiquiatría se basan en la observación y el estudio de la conducta humana. A través de la recopilación de datos y la comparación con patrones establecidos, los profesionales de la salud mental pueden determinar si una persona presenta signos de un trastorno mental.
Al comprender estos criterios, se puede ayudar a reducir el estigma asociado a los trastornos mentales. La sociedad tiende a estigmatizar a las personas que se consideran "anormales" o que presentan comportamientos fuera de lo común. Sin embargo, al comprender que la normalidad y la anormalidad son conceptos flexibles y cambiantes, se puede fomentar una mayor aceptación y comprensión hacia aquellos que sufren de trastornos mentales.
Además, el conocimiento de los criterios de normalidad y anormalidad permite a los profesionales de la salud mental realizar diagnósticos más precisos y brindar un tratamiento adecuado a cada individuo. Cada trastorno mental tiene criterios específicos que deben cumplirse para poder realizar un diagnóstico. Al comprender estos criterios, se puede evitar la sobrediagnóstico o el diagnóstico erróneo de trastornos mentales.
Descubre los 5 criterios fundamentales para identificar la anormalidad en el comportamiento humano
En la psiquiatría, la identificación de la normalidad y la anormalidad en el comportamiento humano es un aspecto fundamental para el diagnóstico y tratamiento de las enfermedades mentales. Aunque no existe una definición única y absoluta de lo que es considerado normal o anormal, existen ciertos criterios que pueden ayudar a los profesionales de la salud mental a determinar si un comportamiento es desviado de la norma.
1. Desviación de la norma social:
Uno de los criterios más comunes para identificar la anormalidad es la desviación de la norma social. Esto implica que el comportamiento de una persona se aleja de lo que se considera aceptable o adecuado dentro de su sociedad o cultura. Por ejemplo, si una persona presenta comportamientos agresivos o violentos de manera recurrente, esto puede ser considerado anormal en la mayoría de las sociedades.
2. Distrés o malestar:
Otro criterio importante para identificar la anormalidad es la presencia de distrés o malestar significativo en la persona que experimenta el comportamiento. Esto significa que el comportamiento está causando sufrimiento emocional, físico o psicológico en la persona o en otros. Por ejemplo, si una persona experimenta ansiedad extrema que le impide llevar a cabo sus actividades diarias de manera adecuada, esto puede ser considerado anormal.
3. Funcionamiento disminuido:
El tercer criterio fundamental para identificar la anormalidad es el funcionamiento disminuido. Esto implica que el comportamiento de la persona afecta negativamente su habilidad para funcionar de manera efectiva en diferentes áreas de su vida, como el trabajo, las relaciones personales o el autocuidado. Por ejemplo, si una persona presenta un deterioro significativo en su rendimiento laboral debido a su comportamiento, esto puede ser considerado anormal.
4. Riesgo para uno mismo o para otros:
Otro criterio importante es la presencia de un riesgo significativo para uno mismo o para otros. Esto implica que el comportamiento de la persona puede poner en peligro su propia vida o la vida de los demás. Por ejemplo, si una persona presenta comportamientos suicidas o violentos hacia otros, esto puede ser considerado anormal y requiere intervención inmediata.
5. Duración y persistencia:
Por último, la duración y persistencia del comportamiento anormal también son criterios fundamentales para su identificación. Para que un comportamiento sea considerado anormal, debe ser persistente y durar un tiempo significativo. Esto implica que el comportamiento no es una respuesta temporal a una situación estresante, sino que se mantiene a lo largo del tiempo. Por ejemplo, si una persona presenta síntomas depresivos durante al menos dos semanas, esto puede ser considerado anormal.
En conclusión, los criterios de normalidad y anormalidad en psiquiatría son herramientas útiles pero complejas para evaluar la salud mental de las personas. Aunque pueden ser útiles para clasificar y diagnosticar trastornos, es importante recordar que la normalidad y la anormalidad son conceptos subjetivos y culturalmente influenciados.
Es fundamental evitar estigmatizar a las personas que presentan comportamientos o características consideradas "anormales" por la sociedad. En cambio, debemos enfocarnos en comprender y apoyar a quienes experimentan dificultades emocionales o mentales, brindándoles un enfoque de atención integral y libre de prejuicios.
En este sentido, es importante que los profesionales de la salud mental utilicen los criterios de normalidad y anormalidad como una guía, pero siempre tomando en cuenta el contexto individual y cultural de cada persona. Nuestra diversidad y singularidad deben ser respetadas y valoradas.
A través de un enfoque humano y compasivo, podemos contribuir al bienestar mental de las personas, promoviendo la inclusión y la aceptación. Recordemos que todos merecemos ser tratados con dignidad y empatía, independientemente de cómo nos ajustemos o no a los estándares de normalidad establecidos.
Gracias por acompañarme en este tema tan relevante y desafiante. Espero que estas reflexiones te hayan sido útiles y te invito a seguir explorando y cuestionando los conceptos de normalidad y anormalidad en el campo de la psiquiatría. ¡Hasta pronto!

Nieves Sanz es una abogada y escritora que escribe en español desde 2006. Actualmente vive en Valladolid, España, donde trabaja como abogada y editora. Su carrera literaria comenzó con la publicación de su primer poemario titulado «Tiempo» por Litoral Ediciones en 2013.
Deja una respuesta
Mas artículos: